Instashop

UX Design Process - Created: 2016

 
fa378d_e462202ad95949219f09bd4d21de6db5-mv2_d_2643_1608_s_2.png

Research

This was a project I did for a course. I was provided with a short statement rather than a full project brief. It read, "You've been approached by an investor who believes there's a big market out there for online grocery shopping. The current working title for the project is 'Instashop'." The investor also noted that his target audience was young professionals. His rationale was that this group didn't have the time to go grocery shopping and had the technological aptitude to order their items online. The brevity of the guidelines gave me the latitude to conduct research and act on my findings with no assumptions. 

Research Plan

Exploring the competition and identifying the primary user and their goals, wants and needs will spearhead the research process.

The target user will be discovered through a wide variety of research strategies, in order to open the door to questions and answers about the online grocery shopping experience, who the market’s primary users are, and how a superior user experience can be forged from the research findings and data collected from usability tests and competitor analysis.

Challenge

The Instashop challenge is to create a functional, delightful, and thoughtful online grocery shopping and delivery experience. It has to be charged with optimal research in order to fully understand the direction of the product and what I’m going to set out to accomplish. 

Time would once again play the role of the villain, as it has to be used precisely in order to meet dead lines. I will stay true to the user-centered design process to stay on track and accomplish every step of the challenge gracefully.

User Interviews

I dove into the interview process a bit worried about time restraints, yet scheduling worked out great. I allowed my interviews to have a natural flow with a narrative format. I was able to interview a wide range of potential users from different age groups, backgrounds and careers. As always, the interview process was a paramount piece of getting to the bottom of who the user was, and helped me to put together a road map of what the challenges ahead would look like. 

Research Findings

After conducting user research, I was able to discover who the most important user is; busy business professionals from ages 25 to 50. They allowed me to manage and do usability tests for the Instashop app. My main findings are as follows: The users enjoyed the ease of flow and clear process of the app. They did not enjoy a cluttered, busy or detailed interface, but preferred a more simple and light interface. I found that they were more likely to look for a follow quick prompts to let them know that they were on the right path and getting the job done correctly, rather than playing around the with process of how you interact with the interface and learning the ordering process. They were quick to carefully study the way of the interface and found the layout and flow of the app to be a rewarding experience. 

Persona Development

Next stop was putting together personas in order to orchestrate the information gathered in the research phase and further defining the problem space. Personas always proof to be a very important part of the user centered design process. In order to synthesize the research findings, personas become the key component in the back and forth movement and flow between the design process and research.  

Business and User Goals

Creating effective designs is about combining business's and their user's goals. I had a lot of data I needed to organize after doing my research so I created a Venn Diagram detailing Instashop's goals, their customer's goals, and their shared goals.

8874a778-bf6c-4010-86a4-7ac0411fe1ea_rw_1920.jpg

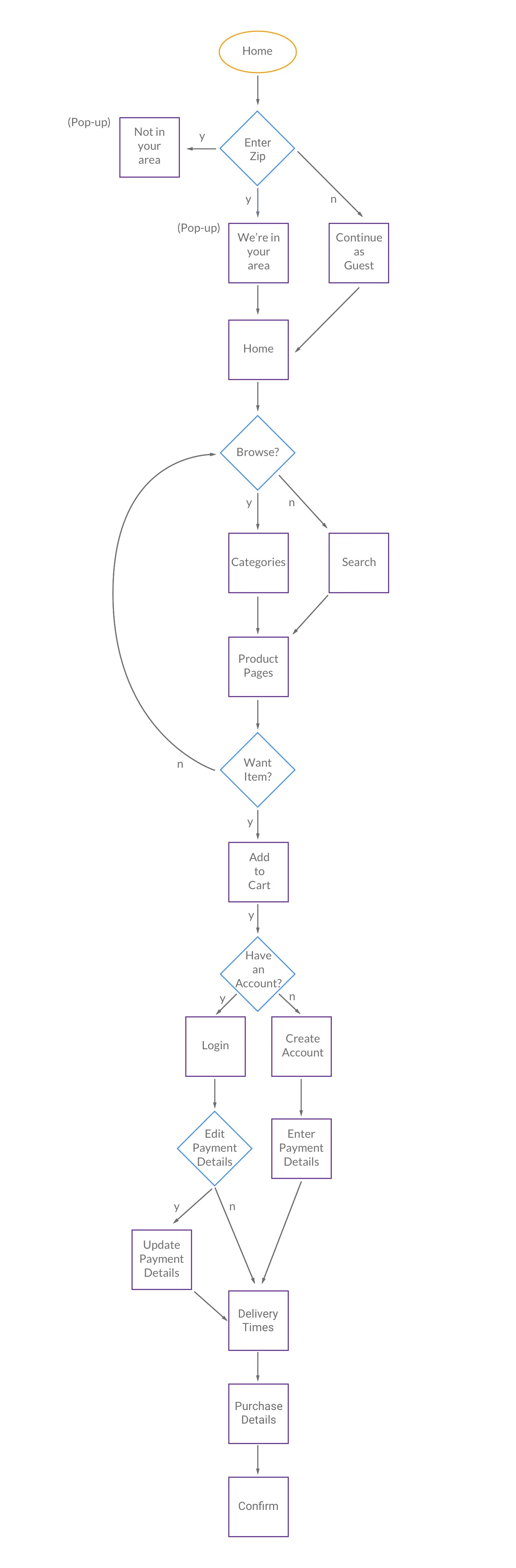
User Flow

If you look up at the sitemap you may be able to see 3 series of steps every person has to go through if they want to buy a product. First, they must go through the login process. Then, they look for items and add them to their cart. Once they're done adding items they must go through the checkout process. 

Creating a user flow helped me visualize the steps and decisions the user needs to make. Take a look at my user flow below.

Usability Testing

Performing usability tests always serves as a pathway and tool to measure what I challenged myself to accomplish. It is of great value to have the opportunity to observe how users interact with the design. It is a great opportunity to address any friction points that might arise in the design, once it is deployed for use on the market. Overall, it’s a great opportunity to become a better designer. After conducting a few more usability tests, I gathered quality feedback and implemented the information in further design iterations to bring the design up to speed with the user’s demands.

Retrospective

As I look back at the design process of the Instashop project, I feel that I made a bunch of mistakes that challenged me to become a better designer. This design experience tough me that iteration sometimes can become a hold back to what I’m trying to achieve and can become distracting to the design process if overdone. I learned that the design will never be one hundred percent perfect and usability should never be sacrificed for aesthetics. 

I learned that there is always room for growth in the design process. Sometimes design decisions will take us down the wrong path, but that’s a great thing because we can then learn from our mistakes and go back to the drawing board to face the challenge anew.

In the end, it felt good to walk away from the product with a couple of lessons learned. Now, I better understand the importance of falling short a couple of times in order to get up again, and face the same challenge with a clear point of view and a refined perspective.